乐鱼官网,leyu.com,leyu,乐鱼体育网址
今天是
欢迎访问leyu-乐鱼(中国)官方网站_leyu.com 网站!
手机版
leyu-乐鱼(中国)官方网站_leyu.com
集团概况
集团简介
组织机构
领导团队
公司荣誉
发展历程
乐鱼官网,leyu.com,leyu,乐鱼体育网址
政府要闻
集团新闻
子乐鱼官网,leyu.com,leyu,乐鱼体育网址
业务工作
融资业务
公益性业务
经营性业务
招投标业务
党的建设
乐鱼官网,leyu.com,leyu,乐鱼体育网址
企业理念
文化活动
集团视频
平安建设
人力资源
政府要闻
集团新闻
子乐鱼官网,leyu.com,leyu,乐鱼体育网址
leyu-乐鱼(中国)官方网站_leyu.com
>
乐鱼官网,leyu.com,leyu,乐鱼体育网址
>
集团新闻
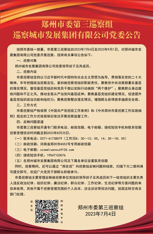
郑州市委第三巡察组巡察城市发展集团有限公司党委公告
来源:本站 编辑:zgci 发布日期:2023-07-04 18:23:54 点击数:6281
把本文分享给您的朋友:
上一篇:
leyu-乐鱼(中国)官方网站_leyu.com 第六十七高级中学项目部开展六月“安全生产月”系列活动
下一篇:
leyu-乐鱼(中国)官方网站_leyu.com 开展《郑州市文明行为促进条例》颁布五周年宣贯活动
版权所有:leyu-乐鱼(中国)官方网站_leyu.com